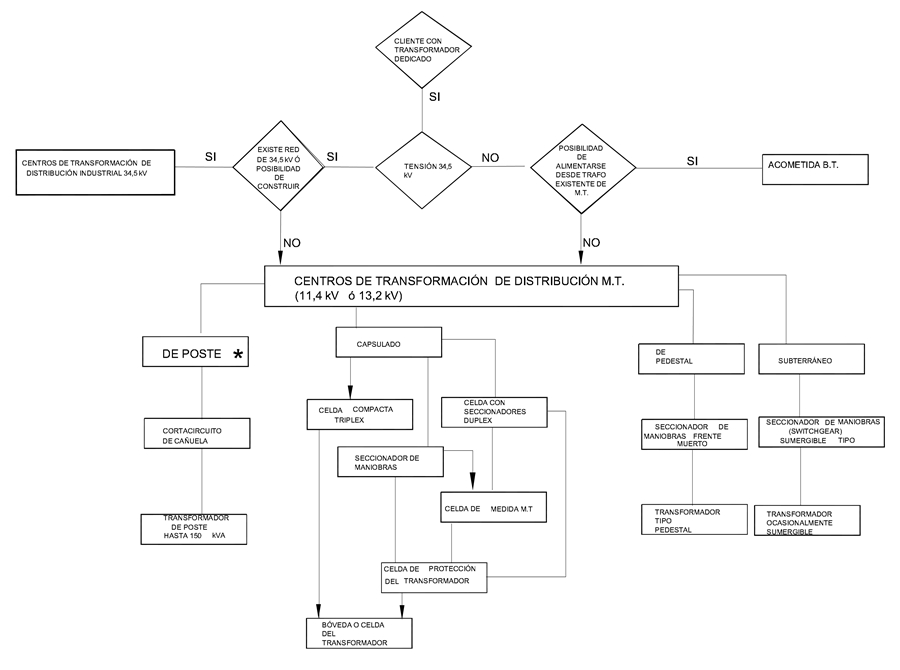
FIG 5.1 Configuración centros de transformación de distribución de M.T. (Nivel 2)
- Contenido
* No se instalan en estratos 4,5 y 6 ni en avenidas y vías arterias clasificadas como v0 , v1 , v2 y donde la configuración urbanistica no lo permite
DATOS ADICIONALES
Revisión #
FIG 5.1
Fecha de entrada en vigencia
Actividad de los usuarios
Para hacer comentarios debe iniciar sesión o registrarse aquí