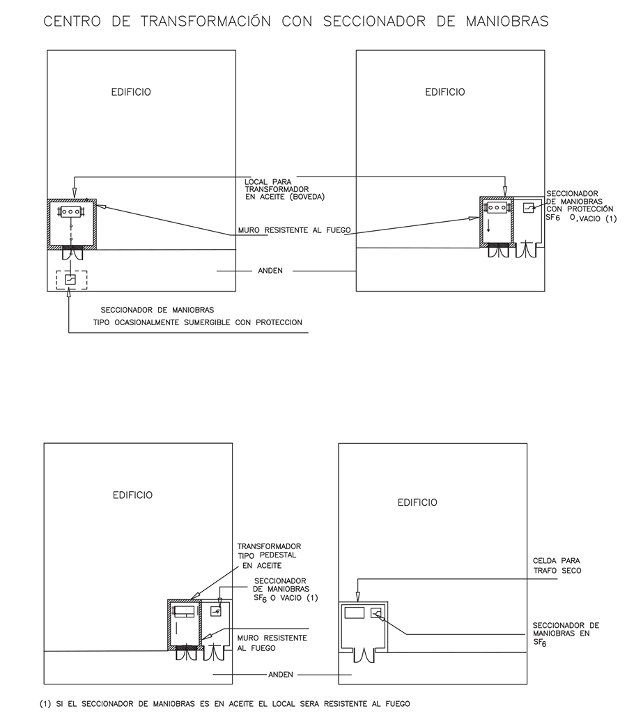
CTS500-1 Alternativas de centros de transformación con acceso al transformador desde el exterior del edificio
- Contenido
NOTA : Los transformadores tipo pedestal únicamente aplican para los casos que el tercero construya su propia infraestructura.
DATOS ADICIONALES
Revisión #
1
Fecha de entrada en vigencia
Actividad de los usuarios
Para hacer comentarios debe iniciar sesión o registrarse aquí