Pasar al contenido principal
Navegación principal
HOME
NORMAS TÉCNICAS
ESPECIFICACIONES TÉCNICAS LOCALES
ESPECIFICACIONES TÉCNICAS CORPORATIVAS
CONTACTO
Menú de cuenta de usuario
Iniciar sesión
Sobrescribir enlaces de ayuda a la navegación
Inicio
Normas Técnicas
CENTROS DE TRANSFORMACIÓN PARA REDES SUBTERRÁNEOS
Centros De Transformación Industriales 34,5 KV
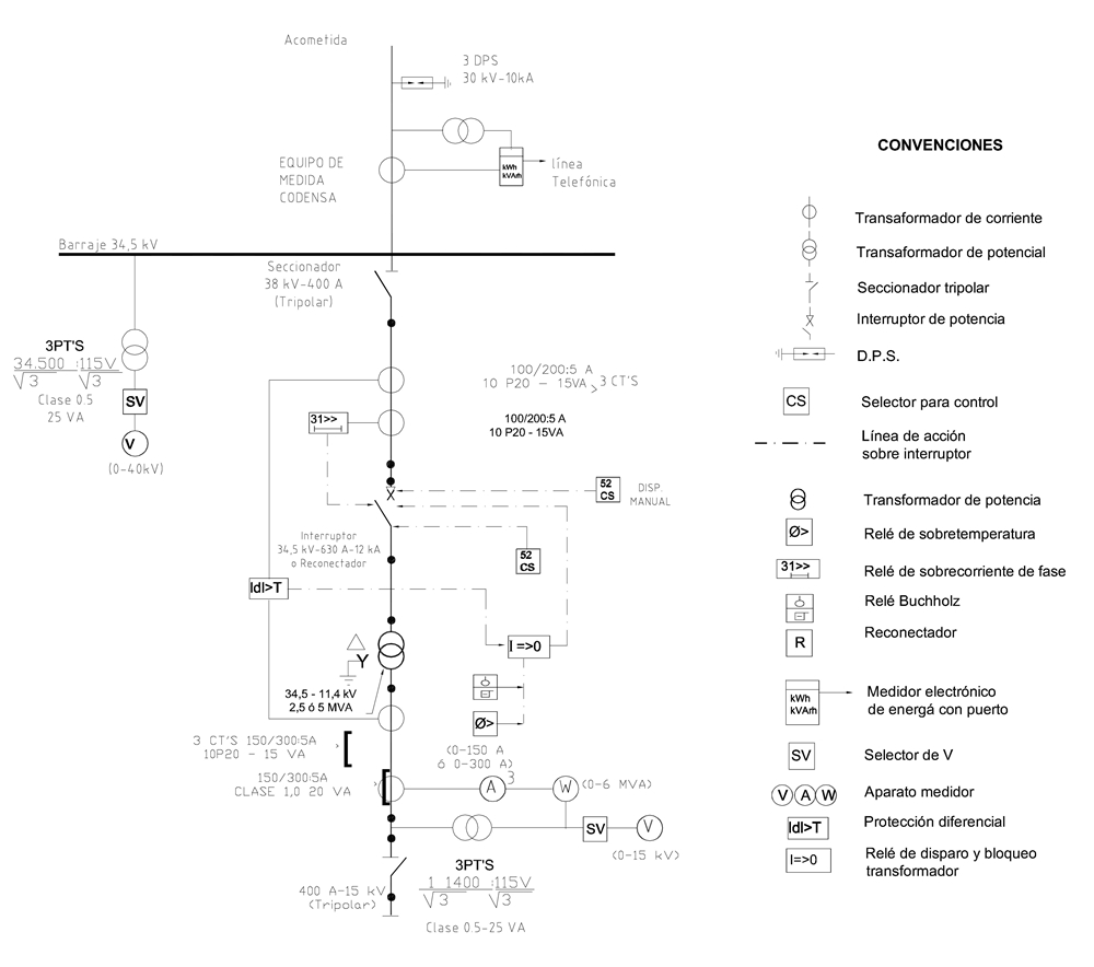
CTS555-1 Diagrama Unifilar Del Equipo De Protección Y Medida De Transformadores De Potencia De 2,5 Y 5 MVA – 34,5 KV
CTS555-1 Diagrama unifilar del equipo de protección y medida de transformadores de potencia de 2,5 y 5 MVA – 34,5 kV
Contenido
DATOS ADICIONALES
Revisión #
1
Fecha de entrada en vigencia
27 Noviembre 2009
HERRAMIENTAS
Descargar archivo
RELACIONADAS
Actividad de los usuarios
Para hacer comentarios debe
iniciar sesión
o registrarse
aquí
Estado del comentario
X
×
Actividad de los usuarios
Para hacer comentarios debe iniciar sesión o registrarse aquí