ET205 Postes de fibra
- Contenido
1. OBJETO
La presente especificación técnica tiene por objeto establecer las características y dimensiones que deben cumplir los postes construidos con fibras ó fibras combinadas, que se utilizaran como soportes estructurales para líneas aéreas de distribución tanto en media y baja tensión, como en la infraestructura asociada al sistema de Alumbrado Público, ya sea con redes eléctricas convencionales, como también con el uso de sistemas fotovoltaicos, tanto en zonas urbanas como rurales donde sea factible utilizar según las condiciones técnicas requeridas.
2. ALCANCE
Los postes serán instalados, en cualquier zona urbana o rural del área de cobertura de Enel Colombia S.A. estos postes están especificados para ser usados en la fijación de los diferentes elementos utilizados en los sistemas de distribución urbana y rural, como también para alumbrado público.
Los suelos donde podrán ser instalados son terrenos de relleno, arenosos, rocosos, arcillosos semiduros, donde la estabilidad del poste no se vea comprometida, y dada su resistencia química podrá ser instalado en terrenos ácidos y alcalinos donde se presentan efectos oxidantes y reductores, como también con gran cantidad y tipo de sales solubles. Asimismo, además de la instalación mediante el enterramiento en suelos, estos postes podrán ser utilizados mediante anclaje a otras estructuras voladizas (puentes vehiculares, peatonales), o instalación de anclajes al piso, según los requerimientos técnicos o necesidad de uso.
3. CONDICIONES AMBIENTALES
El ambiente exterior donde podrán ser instalados los postes de fibra o fibras combinadas deben cumplir las siguientes características y estar dentro del área de concesión de Enel Colombia S.A.:
TABLA 1. PARÁMETROS AMBIENTALES
| CARACTERÍSTICAS AMBIENTALES | |
| a. Altura sobre el nivel del mar | Mayor o igual a 500 m |
| b. Ambiente | Tropical |
| c. Humedad Relativa | 50% |
| d. Temperatura | entre -5°C y 27°C. |
| e. Temperatura promedio | 11 ºC. |
4. CONDICIONES DE SERVICIO
Los postes deberán ser hincados de acuerdo a lo que estipula la AP801, no podrán tener ningún tipo de fractura o curvatura, deberá disponer de todas las condiciones para instalar los herrajes de suspensión de circuitos de distribución eléctrica y elementos de alumbrado público, entre los que se incluye sistemas fotovoltaicos para zonas urbanas y rurales que lo demanden.
5. SISTEMAS DE UNIDADES
Este documento técnico expresa todas las medidas de propiedades y cantidades físicas en las unidades del sistema internacional, de acuerdo a los tratados establecidos por Colombia, también es aplicable a otros países de cobertura de Enel.
En todos los documentos técnicos se deben expresar las cantidades numéricas en unidades del sistema Internacional. Si se usan catálogos, folletos o planos, en sistemas diferentes de unidades, deben hacerse las conversiones respectivas.
6. NORMAS RELACIONADAS
Los postes deberán cumplir con las siguientes normas de fabricación y ensayos:
TABLA 2. NORMAS RELACIONADAS
| FABRICACION | DESCRIPCIÓN | |
| ASCE | 104 | Recommended practice for Fiber reforcerd Polymer products for overhead Utility Line Structures |
| ASTM | D 4923-01 | Standard Specification for Reinforced Thermosetting Plastic Poles, American Society for Testing and Materials. |
| ASTM | D 578-00 | Standard specification for Glass Fiber strands |
| IEEE | C2 2007 | National Electrical Safety Code |
| ANSI | C136.20 -2008 | ANSI C136.20-2008 American National Standard for Roadway and Area Lighting Equipment— Fiber-Reinforced Composite (FRC) Lighting Poles |
| PRUEBAS | DESCRIPCIÓN | |
| ASTM | G 154 | Standard Practice for Operating Fluorescent Light Apparatus for UV Exposure of Nonmetallic Materials |
| AAMA | 615 | American Architectural Manufacturers Association |
| ASTM | D 149 | Test Method for Dielectric Breakdow Voltage and Dielectric -Strength -Solid Electrical Insulating Materials at Cornmercial Power Frecuencies |
| ASTM | D 257 | Test Methods for D e Resistance or Conductance of Insulating Materials |
| ASTM | D 635-03 | Test Method for Rate of Buming and/or Extent and Time of Burning of Self-Supporting Plastics in a Horizontal Position |
| ASTM | E 313 | Calculating Yellowness and Whiteness Indices from Instrumentally Measured Color Coordinate |
| PRACTICAS | DESCRIPCIÓN | |
| RETIE | Reglamento Técnico de Instalaciones Eléctricas | |
| ASCE | 104 | Recommended practice for Fiber reforcerd Polymer products for overhead Utility Line Structures |
| NTC | 1329 | Postes de Concreto Armado para líneas aéreas de energía y telecomunicaciones |
| ASTM | D 883 | Terminology Relating to plastics |
| RETILAP | Reglamento Técnico de Iluminación y Alumbrado Público | |
Pueden emplearse otras normas internacionalmente reconocidas equivalentes o superiores a las aquí señaladas, siempre y cuando se ajusten a lo solicitado en la presente especificación técnica. También se podrán incluir nuevas normas o especificaciones que establezca Enel y que afecten directamente este tipo de poste.
Las normas citadas en la presente especificación (o cualquier otra que llegare a ser aceptada por Enel Colombia S.A.) se refieren a su última revisión.
7. DEFINICIONES
Se establecen las siguientes definiciones para efectos de esta especificación técnica:
• BRAZO O SOPORTE DE LUMINARIA
Estructura metálica, que se instala aproximadamente perpendicular al poste, que soporta la luminaria y le da avance sobre una dirección especifica.
• ENTERRAMIENTO DIRECTO
Término usado para referirse al poste que será soportado a través del enterramiento en una excavación o hueco realizado en el piso o tierra.
• PRUEBA DE DEFLEXIÓN BAJO CARGA
Prueba de verificación de la flexión del poste bajo la carga de trabajo, la cual no debe superar el porcentaje máximo según la Norma ASTM D 4923-1 para postes clase 2 para postes mayores o iguales a 10 m y para postes menores de 10 m de acuerdo a lo indicado en esta especificación.
• SUELO
Superficie que pueda ser efectiva para empotramiento en un enterramiento directo del poste en la piso o tierra y que resista las condiciones ambientales.
• EJE (ASTA)
Es la sección tubular del poste en fibra o fibra combinada, perfectamente curada, donde se instalará los circuitos de distribución y la luminaria o los accesorios incorporados y donde se harán los agujeros para los accesorios.
• CAVIDAD DEL CONDUCTOR .
Es una cavidad al interior del poste, que permite que el conductor eléctrico pueda ser conectado entre la caja de inspección y la luminaria, cuando el poste se utiliza para alumbrado público, se acede por una abertura o entrada del conductor en la parte inferior del nivel de enterramiento del poste (subterráneo) con su eje perpendicular al eje del poste.
8. REQUERIMIENTOS TÉCNICOS Y PARTICULARES
8.1 Características Generales
Entre otras características los postes debe tener las que se indican a continuación:
- Resistir los rayos solares(U.V.)
- Evitar propagar la llama(materiales ignífugos)
- Rigidez dieléctrica elevada
- Alta dureza
- No tener grietas, rajaduras o burbujas de aire
- Alta resistencia a la tracción y a la flexión
- Resistente a sustancias químicas alcalinas y ácidas
- Debe ser libre de mantenimiento.
- Inmune al ataque de microorganismos
- Los postes deben tener en la cima y en la base una tapa que puede ser fija o removible. Excepción: Para los postes de AP ó de 250 kgf no se quiere tapa en la parte superior.
- En el caso de los postes embonados debe incluir marcación clara para su correcto acople, también debe anexar las instrucciones de instalación.
- Todos los orificios indicados en la figura 1 deben tener tapones removibles, los cuales podrán ser fabricados en material sintético, PVC, plástico o caucho resistente a la radiación solar.
- Vida útil de 25 años o mayor
- El acabado exterior del poste debe ser de color gris RAL serie 70, similar al RAL 7004 o el que se especifique por Enel Colombia.
8.2 Cálculo y Diseño
8.2.1 Cargas de Diseño
Se establecen las siguientes cargas de diseño para todos los postes de fibra incluidos en esta norma:
• 250kg
• 510kg
• 750kg
• 1050kg
• 1350kg
8.2.2 Conicidad
La conicidad sugerida está entre 1.5 y 2 cm/m de longitud, para todos los tipos de postes de sección circular llena o anular, ; excepto para los postes de 250 kgf de alumbrado público, que pueden ser tubulares o tronco cónico.
8.2.3 Parámetros Geométricos
Los postes, tendrán las características geométricas establecidas en la tabla 3.
TABLA 3. PARÁMETROS GEOMÉTRICOS
| Carga de Rotura mín. (kgf) | Longitud Total (m) | Diámetros (cm) | Número de secciones embonadas(2) | |
| Cima (1) | Base (1) | |||
| 510 | 10 | 14 | 32 | 2 |
| 1050 | 10 | 16 | 34 | 2 |
| 510 | 12 | 14 | 36 | 2 |
| 750 | 12 | 15 | 37 | 2 |
| 1050 | 12 | 16 | 38 | 2 |
| 1350 | 12 | 18 | 39 | 2 |
| 750 | 14 | 15 | 37 | 3 |
| 1050 | 14 | 19 | 40 | 3 |
| 1350 | 14 | 20 | 41 | 3 |
| 1050 | 16 | 19 | 43 | 3 |
| 1350 | 16 | 21 | 45 | 3 |
| 250 (3) | 5 | 10 | 10 | 1 |
| 250 (3) | 6 | 10 | 10 | 1 |
| 250 (3) | 7 | 10 | 10 | 1 |
| 250 (4) | 5 | 13,5 | 21 | 1 |
| 250(4) | 6 | 13,5 | 22,5 | 1 |
| 250(4) | 7 | 13,5 | 24 | 1 |
(1) Las dimensiones indicadas en la tabla 3 podrán ser modificados previo soporte técnico del proveedor y aprobación de Enel Colombia de manera que el poste suministrado cumpla con los requerimientos técnicos de carga de rotura, rango de conicidad permisible, deflexión bajo carga y deformación permanente indicados en esta especificación.
(2) El número de secciones será determinado por Enel Colombia en la solicitud de compra.
_(3) Postes exclusivos para A.P tubular (figura (2 y 3)
_(4) Poste exclusivo para A.P tronco cónico, las tolerancias permitidas en los diámetros externos son +3mm o -5 mm (figura 4)
8.2.4 Carga de Trabajo
La carga de trabajo es la resultante de dividir la carga mínima de diseño, por el coeficiente de seguridad de 2.5.
Según lo anterior, las cargas de trabajo para cada una de las cargas mínimas de diseño se establecen en la tabla 4.
TABLA 4. CARGAS DE TRABAJO
| Carga de diseño | Carga de Trabajo |
| 250 kg (1) | 100 kg |
| 510 kg | 204 kg |
| 750 kg | 300 kg |
| 1050 kg | 420 kg |
| 1350 kg | 540 kg |
(1) Postes exclusivos para A.P
8.3 CARGA DE DISEÑO
Fuerza (kgf) aplicada horizontalmente a 30 cm de la cima del poste, bajo la cual se presenta la falla mecánica del mismo.
TABLA 5. DEFORMACIONES BAJO CARGA
| Tipo de poste m x kgf | Carga de trabajo kgf | Deflexión bajo carga (cm) (1) | Deformación permanente máx. (cm) |
| 10,00 x 510 | 204 | 84 | 5 |
| 10,00 x 1050 | 420 | 84 | 5 |
| 12,00 x 510 | 204 | 102 | 5 |
| 12,00 x 750 | 300 | 102 | 5 |
| 12,00 x 1050 | 420 | 102 | 5 |
| 12,00 x 1350 | 540 | 102 | 5 |
| 14,00 x 750 | 300 | 120 | 5 |
| 14,00 x 1050 | 420 | 120 | 5 |
| 14,00 x 1350 | 540 | 120 | 5 |
| 16,00 x 1050 | 420 | 138 | 5 |
| 16,00 x 1350 | 540 | 138 | 5 |
| 5,00 x 250 (2) | 100 | 25 | 5 |
| 6,00 x 250 (2) | 100 | 30 | 5 |
| 7,00 x 250 (2) | 100 | 35 | 5 |
(1) Deflexión máxima para postes clase 2 de acuerdo con. ASTM D4923.- ANSI C136.20-2008._
(2) Postes exclusivos para A.P. Deflexión máxima a carga de trabajo correspondiente al 5%.
8.4 LONGITUD DE ENTERRAMIENTO
Para definir la longitud de empotramiento, se debe aplicar la siguiente fórmula:
H1 = 0,1 H + 0,60 (m)
H1 = Longitud de empotramiento (m).
H = Longitud total del poste (m).
8.5 CARACTERÍSTICAS CONSTRUCTIVAS
El poste deberá tener como mínimo las siguientes capas constructivas iniciando en el exterior del poste de la siguiente manera:
a. Top Coat: Capa exterior con protección contra intemperie y U.V, de acuerdo con la ASTM- G154. Deben cumplir este ensayo con mínimo 2500 horas para el ciclo 2 y 7.
b. Veil o velo: Capa rica en resina que permite uniformidad en la textura y elimina la exposición de fibras expuestas acorde con la ASCE-104 (Resin rich nonstructural suface veil). Cubrimiento uniforme de resina en toda la superficie del poste. Acabado liso que evita acumulación de polvo, sales y elementos contaminantes que pueden a largo plazo crear caminos conductivos y fenómenos de tracking.
c. Composición o fibra que determina las características mecánicas del poste de acuerdo a la carga, acorde con la ANSI C136 y RETIE.
d. Composición rica en resina que elimina la exposición de fibras y defectos del poste que puedan afectar el servicio del mismo y protege la parte interior del poste contra la intemperie.
e. Para los postes de exclusivos de Alumbrado Público se deberán tener las siguientes características constructivas:
- Se requiere un acabado liso continuo en la superficie del poste.
- Deberán tener un sistema de paletilla o escapula del mismo material del poste en la zona de empotramiento con el objetivo de bloquear el giro en su eje. Ver figura No. 3.
- Deberán llevar una chaqueta protectora adherida alrededor del poste con una altura de 25 cm desde la línea de empotramiento en material de resistencia a los impactos tal como concreto polimérico, o similar con el objeto de proteger la base del poste de rayones o golpes ocasionados por equipos de poda de césped entre otros. Ver figura No. 3.
- El acabado del poste debe presentar una tendencia a ser liso y continuo de tal manera que no sean notorias las características del proceso de tejido fibra-resina.
9. ENSAYO DE LABORATORIO Y PRUEBAS DE CARGA
El fabricante deberá realizar los siguientes ensayos a los postes en laboratorios acreditados bajo ISO IEC 17025 , de acuerdo con lo planteado por la norma ASTM D4923, y ASCE 104 y por los documentos de referencia presentados en esta especificación:
• Prueba de par de pernos - torque de apriete numeral 6.2.2 ASCE-104
• Prueba de extracción de pernos - cortante directo numeral 6.2.3 ASCE-104
• Prueba de corte directo de carga - perno pasante numeral 6.2.4 ASCE-104
• Prueba de flexión bajo carga: RETIE, NTC1329, ASTM D4923, ANSI C136.20-2008.
• Prueba de carga de rotura: RETIE, NTC1329
• Prueba de Torsión: ASTM D4923
• Standard Test Method for Rate of Burning and/or Extent and Time of Burning of Plastics in a Horizontal PositionRata de combustión - ensayo de auto extinción: ASTM D635. El valor de referencia para el ensayo es menor a 25 mm/min.
• Resistencia a la degradación por abrasión: AAMA-615
• Rigidez Dieléctrica: ASTM D149
• Absorción de humedad: AAMA-615, ASTMD 570 el valor obtenido en el ensayo debe ser menor al 2%
• Amarillamiento: ASTM E313
• Resistencia a rayos solares U.V: ASTM G154
• Adhesión exterior en seco y en húmedo: AAMA-615
9.1 Verificaciones de proceso
Se refiere a las verificaciones que deben realizarse a los postes durante el proceso de fabricación. Constituyen una validación en el cumplimiento de parámetros dimensionales y físicos propios del diseño. Esta evaluación debe hacerse a todo el lote de producción que se está fabricando.
- Registre la deflexión vertical de la punta del poste.
- Para remover la precarga debida a la gravedad, aplique carga hasta que la punta del brazo se eleve levemente sobre el soporte que lo sostiene, en ese momento mida la carga-deflexión del aparato, o registre esta carga para hacer la resta de las posteriores lecturas.
- Aplique la carga en incrementos predeterminados hasta que la estructura falle o hasta que se llegue a la carga final establecida como prueba. (tal como el análisis de la carga del viento). Para cada incremento de carga, registre las deflexiones
- Calcule el momento de torsión total aplicado en esta prueba.
9.2 Resistencia química
Se debe verificar la resistencia a la abrasión y la composición química de la fibra, realizando pruebas de álcalis, ácidos, aceites, detergentes, combustibles y agua salubre.
9.3 Resistencia a los Rayos UV
La resistencia ante los efectos de los rayos ultravioletas de los postes fabricados en plásticos o polímeros.
9.4 Prueba de Carga a Diseño
Prueba de verificación de resistencia del poste hasta la carga de diseño. Si el poste no reventó a la carga especificada se puede tomar la determinación de detener la prueba, pero este poste se debe descartar para uso en redes de distribución.
9.5 Prueba de Combustión
Prueba para determinar la rata de combustión del material del poste.
9.6 Prueba de Rigidez Dieléctrica:
Prueba para verificar la rigidez dieléctrica del material del poste.
9.7 Contenidos de Vacío y Relación Fibra- Resina
El contenido de vacíos y la relación fibra-resina de los postes se evalúan según las normas ASTM D2734 y ASTM D2584
9.8 Prueba de par de pernos - torque de apriete - 6.2.2 ASCE 104
El propósito de la prueba de torque del perno es determinar el torque óptimo para un perno pasante. Esta prueba acorde con la recomendación de la ASCE 104 se realiza utilizando un mínimo Sección de poste de 3 pies (0.9144 m) con un perno de 5/8 pulg. (1.5875 cm) de diámetro instalado en el centro de la sección. Se debe instalar un perno pasante usando una arandela curvada de tamaño mínimo (arandela plana para superficies planas) de 2 1/8 in. x 2 1/8 in. x 1/8 in. (53.975 mm x 53.975 mm x 3.175 mm) en ambos lados del perno.
Para esta prueba como requisito mínimo de Enel Colombia se debe exigir el cumplimiento de 130 Nm sin deformarse o averiarse en su estructura el poste.
También deberá presentar esta pruebas con los siguientes materiales:
- Abrazadera de 1 ó 2 salidas acorde con las especificaciones ET431 ó 432 de Enel Colombia
- Abrazaderas en U ET-436 de Enel Colombia
Este requisito aplica para todas las cargas de diseño excepto para los postes de 250 kgf
9.9 Prueba de extracción de pernos - cortante directo 6.2.3 ASCE 104
La prueba de tiro del perno es para evaluar la fuerza de extracción del Perno de acero galvanizado; acorde con la recomendación de la ASCE 104 será de 5/8 pulg. (16 cm) con un estándar de 2 1/8 pulg. X 21/8 pulg. X 1/8 in. (53.975 mm x 53.975 mm x 3.175 mm) cuadrado curvado (plano para piso superficies) arandela. Esta prueba se realizará con un mínimo de 3 pies (0.9144 m) sección del poste con el perno instalado centrado en la sección de poste.
Se debe aplicar progresivamente una carga de tracción al perno en el sentido longitudinal o vertical del poste hasta que la pared del poste falle.
Para Enel Colombia la carga mínima de tracción que el poste debe cumplir sin averiarse, o deformarse en su estructura deberá ser mayor o igual a la carga de diseño del poste.
Este requisito aplica para todas las cargas de diseño excepto para los postes de 250 kgf
9.10 Prueba de corte directo de carga - perno pasante 6.2.4 ASCE 104
La prueba de corte de directo de carga o perno pasante está diseñada para evaluar la capacidad de la pared del poste para soportar una carga pesada cuando se aplica a un solo lado del poste. Ejemplos de cargas que aplicarán carga de corte directo a solo un lado de un poste como cables, personas, accesorios, transformadores individuales muy grandes instalados en un lado de la estructura, etc. Esta prueba se realizará utilizando una sección mínima de 3 pies (0.9144 m) de poste con la carga aplicada en el centro de uno de los lados.
Para Enel Colombia la carga mínima de tracción que el poste debe cumplir sin averiarse, o deformarse en su estructura deberá ser mayor o igual a la carga de diseño del poste.
Este requisito aplica para todas las cargas de diseño excepto para los postes de 250 kgf
10 SUMINISTRO Y RECEPCIÓN DE POSTERÍA
10.1 Tolerancias Aceptadas
10.1.1 Longitud del Poste.
Se acepta una tolerancia en la longitud del poste de ±40mm.
10.1.2 Desviación del Eje Longitudinal.
Se acepta una desviación del eje longitudinal del poste de 20mm.
10.1.3 Dimensión de la Sección Transversal.
Para postes de distribución, en la dimensión del diámetro externo, se acepta una tolerancia de ± 30 mm en la base y ± 20 mm en la cima
Para los postes de 250 kgf de la figura 2 o 3, postes de alumbrado público (AP) con luminaria led ornamental el diámetro externo tiene una de tolerancia 127 mm +3mm, -5mm
Para los postes de alumbrado público (AP) de 250kgf cónicos de la figura 4, el diámetro externo en la cima es 135mm con tolerancia 3mm o -5 mm para todos los postes de fibra requeridos y en la base 210 mm para el poste de 5m; 225mm en la base para poste de 6m y 240mm en la base de poste de 7m la tolerancia para diámetro externo de la base de todos los postes son también 3mm o – 5mm.
10.1.4 Separación de las Perforaciones.
Se acepta una tolerancia de ±3mm en la posición de las perforaciones, con respecto a la ubicación teórica que se indica en los planos.
10.2 Marcas y Señalizaciones
10.2.1 Marcas.
Todos los postes deberán llevar, en forma clara y a una altura de 2m sobre la sección de empotramiento, una leyenda en la placa embebida en el plástico, que indique:
- Palabra BOG-CUN
- Nombre o razón social del fabricante.
- Longitud del poste en metros por carga mínima de rotura en kgf ó N (debe aparecer la unidad).
- Fecha de fabricación, día mes año.
- Peso del poste.
- Número de contrato
- Numero de Lote
Así mismo deberá llevar pintado o en bajo relieve de forma legible desde el piso la palabra BOG-CUN a la altura de 2m. Esta marcación no aplica para postes de 5, 6 y 7 metros.
10.2.2 Señalizaciones.
Todos los postes deben llevar las siguientes señalizaciones:
- Centro de gravedad Debe llevar una franja, pintada de color rojo, de 30mm de ancho y que cubra el semiperímetro de la sección, en el sitio que corresponde al centro de gravedad.
- Profundidad de empotramiento Todos los postes deben llevar pintada, una franja de color verde, de 30mm de ancho y que cubra el semipe-rímetro de la sección e indique hasta donde se debe enterrar el poste.
- Zona para telemáticos Para señalizar esta zona debe incluirse dos franjas con una separación de 1m, pintadas de color verde, de 30mm de ancho cada una y que cubra el semiperímetro de la sección. La primera franja debe ubicarse a 1.7m de la cima en los postes de 10m, a 3.5m de la cima para postes de 12m y a 5.3m de la cima para postes de 14m. Esta señalización se debe incluir a solicitud de Enel Colombia S.A. ESP y se requiere para instalaciones en zonas urbanas. No aplica para postes de 5,6 y 7 m de 250 kgf.
- Zona de ensamble de postes embonados Para señalizar esta zona debe incluirse una franja pintadas de color negro, de 30mm de ancho que cubra el semiperímetro de la sección. Con esta marcación se busca que se garantice el correcto acople de las secciones cuando los postes sean embonados.
- Zona de identificación del poste para embalaje Para la identificación de cada una de las secciones del poste en bodegas de los contratos y evitar se trunquen las secciones al momento de alistar el poste, se requiere de una placa ó sticker adosada en la parte inferior de cada sección del poste que indique la siguiente información:
- Longitud del poste en metros.
- Carga de Diseño en kgf
- Tramo 1, o Tramo 2, ó Tramo 3 respectivamente
10.3 Recepción de Postería
Para el proceso de recepción se deberá tener en cuenta lo indicado en el documento que hace parte del contrato denominado “Condiciones Contractuales para gestionar la Calidad de Componentes y Materiales”
El producto deberá cumplir con todos los requisitos establecidos en la presente especificación.
El proveedor debe programar su logística, con el ánimo de contar con los equipos y personal suficiente, para realizar los movimientos de producto para la inspección visual/dimensional y pruebas, teniendo en cuenta lo establecido en las pruebas de recepción y en el plan de muestreo definido en la presente especificación.
Al momento de realizar la solicitud de inspección para la recepción técnica, el producto debe contar con el certificado de producto vigente, con norma, con RETIE y con RETILAP (para postes de AP).
10.3.1 Inspección del Sitio de Prueba y sus Instalaciones .
El interventor inspeccionará el sitio de prueba y las instalaciones para la fijación y anclaje del poste y los patines de apoyo.
10.3.2 Revisión de los Equipos de Aplicación y de Medida de Cargas .
Se deberá verificar que los equipos de aplicación de cargas sean los adecuados; que su anclaje no represente peligro y que la carga pueda aplicarse en forma suave y progresiva.
Se deberá verificar que el dinamómetro esté calibrado y que las lecturas de carga se puedan hacer con una aproximación de ± 10kg.
10.3.3 Plan de Muestreo.
Para llevar a cabo las labores de inspección y recepción de postería, se establece el siguiente plan de muestreo, en el que se determina, de acuerdo con el tamaño del lote, el número de postes a los cuales se les debe practicar la inspección visual para la aceptación o rechazo del mismo:
TABLA 6. INSPECCION VISUAL Y DIMENSIONAL (Nivel de Inspección general II, NCA = 4%)
| Tamaño del lote | Tamaño de muestra | Aceptación | Rechazos |
| 2 - 25 | 3 | 0 | 1 |
| 26 - 90 | 13 | 1 | 2 |
| 91 – 150 | 20 | 2 | 3 |
| 151 - 280 | 32 | 3 | 4 |
| 281 - 500 | 50 | 5 | 6 |
| 501 - 1200 | 80 | 7 | 8 |
Nota. Si el tamaño de la muestra es mayor o igual al lote, se hará inspección 100%
10.3.4 Motivos de Rechazo.
Se rechazarán los postes por las siguientes causas:
10.3.4.1 Defectos críticos.
- Grietas transversales o longitudinales.
- Ranuras longitudinales muy amplias y profundas.
- El incumplimiento de las tolerancias especificadas, se consideran como defectos críticos.
- Incumplimiento de las pruebas mecánicas de flexión, rotura, perno cortante, perno pasante y torque de apriete.
10.3.4.2 Defectos mayores.
- Perforaciones con el eje desviado respecto a su posición, taponadas o de diámetro inferior al especificado.
- Superficie del poste con rugosidades pronunciadas, burbujas en cantidad exagerada o manchas por utilización inadecuada de compuestos.
10.3.4.3 Defectos menores.
- No colocación de la leyenda mencionada el numeral 10.2.
- Falta de marcado del centro de gravedad y profundidad de empotramiento.
10.3.5 Plan de Muestreo para las Pruebas de Carga de Flexión y Rotura.
Para las pruebas de flexión, se regirán por el siguiente plan de muestreo:
TABLA 7. PRUEBA DE CARGA DE FLEXIÓN (Nivel de Inspección especial S 3, NCA = 4%)
| Tamaño del lote | Tamaño de muestra | Aceptación | Rechazos |
| 2 - 15 | 2 | 0 | 1 |
| 16 - 50 | 3 | 0 | 1 |
| 51 - 150 | 5 | 0 | 1 |
| 151-500 | 8 | 1 | 2 |
| 500-1200 | 13 | 1 | 2 |
Nota. Si el tamaño de la muestra es mayor o igual al lote, se hará inspección 100%
Para las pruebas de rotura, se regirán por el siguiente plan de muestreo:
TABLA 8. PRUEBA DE ROTURA (Nivel de Inspección especial S 1, NCA = 4%)
| Tamaño del lote | Tamaño de muestra | Aceptación | Rechazos |
| 2-50 | 2 | 0 | 1 |
| 50-150 | 3 | 0 | 1 |
| 151-500+ | 5 | 1 | 2 |
10.3.6 Límites para Aceptación o Rechazo.
Si el número de unidades defectuosas en la muestra es igual o mayor que el número de rechazos, no se aceptará el lote.
10.3.7 Clasificación de las pruebas
Las pruebas se clasificaran en pruebas tipo, rutina y recepción de la siguiente manera:
Pruebas Tipo:
• Adhesión exterior en seco y en húmedo: AAMA-615
• Resistencia a rayos solares U.V: ASTM G154
• Amarillamiento: ASTM E313
• Absorción de humedad: AAMA-615, ASTMD 570 el valor obtenido en el ensayo debe ser menor al 2%
• Rigidez Dieléctrica: ASTM D149
• Rata de combustión: ASTM D635. El valor de referencia para el ensayo es menor a 25 mm/min.
• Resistencia a la degradación por abrasión: AAMA-615
• Contenidos de Vacío y Relación Fibra- Resina. ASTM D2734 y ASTM D2584
• Prueba de par de pernos - torque de apriete numeral 6.2.2 ASCE-104
• Prueba de extracción de pernos - cortante directo numeral 6.2.3 ASCE-104
• Prueba de corte directo de carga - perno pasante numeral 6.2.4 ASCE-104
• Prueba de flexión bajo carga: RETIE, NTC1329, ASTM D4923, ANSI C136.20-2008.
• Prueba de carga de rotura: RETIE, NTC1329
• Prueba de Torsión: ASTM D4923
Pruebas de Rutina y pruebas de Recepción
• Prueba torque de apriete numeral 6.2.2 ASCE-104
• Prueba de extracción de pernos - cortante directo numeral 6.2.3 ASCE-104
• Prueba de corte directo de carga - perno pasante numeral 6.2.4 ASCE-104
• Prueba de flexión bajo carga: RETIE, NTC1329, ASTM D4923, ANSI C136.20-2008.
• Prueba de carga de diseño: RETIE, NTC1329
11. REQUISITOS DE LAS OFERTAS
La oferta técnica deberá entregarse en medio magnético. El oferente deberá incluir con su propuesta la siguiente información:
- Planilla de características técnicas garantizadas indicada en el anexo 1, la cual deberá ser diligenciada completamente, firmada y sellada por el oferente. Esta planilla debe entregarse en formato Excel.
- Catálogos originales, completos y actualizados, que contengan características técnicas principales correspondientes a los bienes cotizados en la planilla de características técnicas garantizadas.
- Protocolos de pruebas de acuerdo con las normas indicadas en el numeral 6 y cada uno de los ensayos indicados en el numeral 9 de la presente especificación, en laboratorios certificados y/o reconocidos. En tales protocolos se deberán anotar las fechas de fabricación y de realización de las pruebas, para permitir la verificación de las características técnicas garantizadas. Así mismo las fotocopias de los certificados de laboratorios internacionales cuando las pruebas deban ser hechas fuera del país.
- El oferente adjuntará con su propuesta el certificado de conformidad de producto con noma técnica y con RETIE o RETILAP , expedido por una entidad autorizada por la ONAC. Además deberá presentar el certificado del sistema de calidad (ISO 9001).
- Los oferentes deberán ofrecer una garantía absoluta de sus productos de por lo menos dos (2) años.
- Foto ampliada que evidencie cada una de las capas de fabricación del poste
- Una muestra física por cada tipo de carga de diseño de mínimo 5 cm x 5 cm del poste terminado.
- Información adicional que considere aporta explicación a su diseño (dibujos, detalles, características de operación, dimensiones y pesos de los materiales ofertados).
- El acabado del poste debe presentar una tendencia a ser liso y continuo de tal manera que no sean notorias las características del proceso de tejido fibra-resina.
Enel Colombia S.A. podrá descartar ofertas que no cumplan con las anteriores disposiciones, sin expresión de causa ni obligación de compensación.
ANEXO 1. CARACTERÍSTICAS TÉCNICAS
| CARACTERÍSTICAS TÉCNICAS | ||||
| ITEM | DESCRIPCION | OFERTADO | ||
| 1 | Proveedor | |||
| 2 | Fabricante | |||
| 3 | País del fabricante | |||
| 4 | Normas técnicas de diseño y pruebas | |||
| 5 | Longitud total (m) | |||
| 6 | Diámetro en la cima (cm) | |||
| 7 | Diámetro en la base (cm) | |||
| 8 | Conicidad (cm/m) | |||
| 9 | Peso total (kg) | |||
| 10 | Tipo de poste (Para red de M.T y B.T/ Para AP) | |||
| 11 | Numero de secciones | |||
| 12 | Longitud de cada sección(m) | |||
| 13 | Peso de cada sección (kg) | |||
| 14 | Describir sistema de acoplamiento | |||
| 15 | Carga mínima de rotura (kgf) | |||
| 16 | Carga de trabajo (kgf) | |||
| 17 | Prueba de Perno de apriete | |||
| 18 | Prueba de Perno de cortante | |||
| 19 | Prueba de Perno de pasante | |||
| 20 | Deflexión bajo carga máxima (mm) | |||
| 21 | Color (referencia RAL) | |||
| 22 | Cumple con la dimensión y la distribución de las perforaciones indicadas en la figura 1 (Si/No) | |||
| 23 | Espesor de las capas (numeral 8.5 ) | Capa a. Top coat exterior | ||
| Capa b. Veil ó Velo | ||||
| Capa c. Fibra | ||||
| Capa d. Composición Resina | ||||
| 24 | Incluye tapa en la cima y en la base? (Si/No y describir) | |||
| 25 | Incluye tapones removibles para los orificios? (Si/No y describir) | |||
| 26 | Incluye marcación según numeral 10.2.1? (Si/No y describir) | |||
| 27 | Incluye señalización según numeral 10.2.2? (Si/No y describir) | |||
| 28 | Presentan protocolo de pruebas de los siguientes ensayos: (Indicar Si/No y el laboratorio) | |||
| Prueba de flexión bajo carga (RETIE, NTC1329) | ||||
| Prueba de carga de rotura (RETIE, NTC1329) | ||||
| Prueba de Torsión (ASTM D4923) | ||||
| Rata de combustión - ensayo de auto extinción (ASTM D635) | ||||
| Resistencia a la degradación por abrasión (AAMA-615) | ||||
| Rigidez Dieléctrica (ASTM D149) | ||||
| Absorción de humedad (AAMA-615) | ||||
| Amarillamiento (ASTM E313) | ||||
| Resistencia a rayos solares U.V. (ASTM G154) | Horas ciclo 2 | |||
| Horas ciclo 7 | ||||
| Adhesión exterior en seco y en húmedo (AAMA-615, ASTMD 570) | ||||
| 29 | Vida útil (años) | |||
| 30 | Garantía (años) | |||
| RESULTADO DE EVALUACIÓN TÉCNICA | ||||
| 31 | Certificación de sistema de calidad | Entidad acreditadora | ||
| Número de acreditación | ||||
| Fecha de aprobación (día/mes/año) | ||||
| Vigencia | ||||
| Adjunta el certificado (Si/No) | ||||
| 32 | Certificación con normas técnicas | Entidad acreditadora | ||
| Número de acreditación | ||||
| Fecha de aprobación (Día/Mes/Año) | ||||
| Vigencia | ||||
| Norma técnica con la cual se certifica | ||||
| Adjunta el certificado (Si/No) | ||||
| 33 | Certificación con RETIE o RETILAP | Entidad acreditadora | ||
| Número de acreditación | ||||
| Fecha de aprobación (día/mes/año) | ||||
| Vigencia | ||||
| Adjunta el certificado (Si/No) | ||||
| RESULTADO DE EVALUACIÓN REGULATORIA | ||||
| 34 | Observaciones | |||
.jpg)

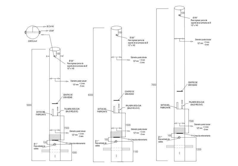
Notas:
1. Dimensiones en mm y en pulgadas
2. Tamaño de las letras y números 4 cm
3. Para poste AP tubular figura 2 y 3 y poste cónico figura 4.
Aplicación:
Alumbrado Publico

Figura 3
Notas:
1. Dimensiones en mm y en pulgadas
2. Tamaño de las letras y números 4 cm
3. Para poste AP tubular figura 2 y 3 y poste cónico figura 4.
Aplicación:
Alumbrado Publico
Figura 4 Poste de fibra cónico AP
Notas:
1. Dimensiones en mm y en pulgadas
2. Tamaño de las letras y números 4 cm
3. Para poste AP tubular figura 2 y 3 y poste cónico figura 4.
Aplicación:
Alumbrado Publico
DATOS ADICIONALES
Revisión #
11
Fecha de entrada en vigencia
Actividad de los usuarios
Para hacer comentarios debe iniciar sesión o registrarse aquí